Details
Parametry
Find similar products
Brand
Symbol
Tibbit #53
Producer code
5900000735580
Form factor

M2T
Size (in "squares")
14x14
Product length in millimeters

35,3
Product height in millimetres

17.5
Number of pins

24
Voltage

5V
Electric current
100mA
Colour

Green
Tibbo Tibbit Block #53
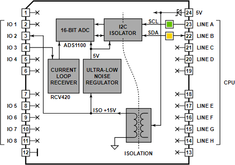
Tibbit Block #53 is a one-channel isolated ADC with 4 ~ 20mA range. The module's form factor is M2T, 14x14 squares (2.54 x 2.54 mm each).
Mates with Tibbits: #19, #20, #21




